Windows 11 使用「本機帳戶」且「未開啟BitLocker磁碟加密」的狀況下,如果忘記密碼,可利用以下步驟修改密碼
- 基本原理是將Windows登入頁面的「協助工具」置換為「命令提示字元」,再利用 net user 指令修改密碼
- Windows 11 25H2 適用 (本文章以25H2進行展示)
- 本方法僅適用於本機帳戶 (Local Account),不適用於微軟帳戶 (Microsoft Account)
修改步驟:
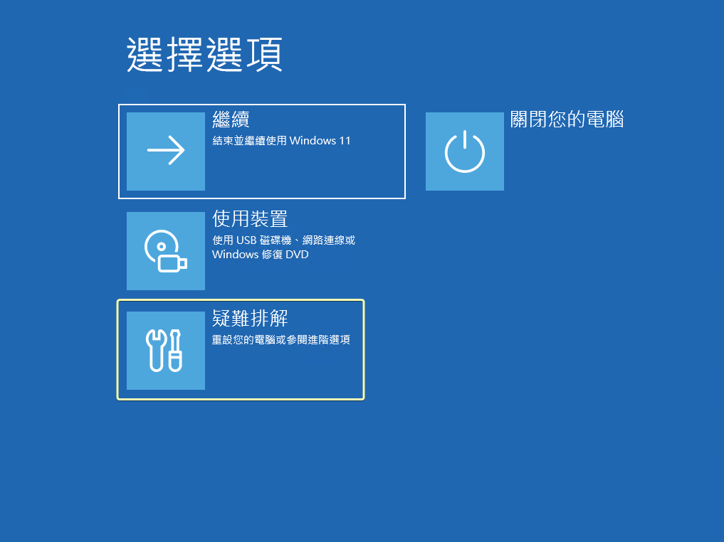
- Windows 11登入畫面,點選右下角電源圖示後,按住Shift鍵,點選「重新啟動」進入藍色畫面

- 疑難排解 → 進階選項 → 命令提示字元



- 找到系統碟
- 方法一:可以盲猜磁碟機代號,通常應該是C、D、E,使用C:、D:、E:去切換至該磁碟機代號,執行dir觀察是否有Windows目錄,有應該就是了! 《註:X:為系統虛擬記憶體磁碟(Ram Disk),所以不會是系統碟》
- 方法二:使用diskpart查詢目前有磁碟機代號的,先看有哪些磁碟機代號,再來排除光碟機跟隱藏磁區,如果還有多個磁碟機代號,那再看一下大小,猜一下哪個是系統碟
diskpart list volume exit
- 將「協助工具(utilman.exe)」置換為「命令提示字元(cmd.exe)」
# 如果你猜的系統碟磁碟機代號是E,那就是E:,如果是C,那就是C: E: cd\windows\system32 move utilman.exe utilman.bak copy cmd.exe utilman.exe exit
- 進入安全模式





- 點Windows登入畫面右下角的「協助工具」圖示 (或按Win鍵+U)

- 修改密碼
# 列出所有使用者帳戶 net user # 修改密碼,修改「JDP-24H2-TEST」帳號的密碼為「newpassword」請依據你要修改帳號及密碼進行調整 net user JDP-24H2-TEST newpassword # 離開命令提示字元視窗 exit
- 用新修改的密碼登入

- 將「協助工具」復原
# 將原始「協助工具」恢復正常 copy /y utilman.bak utilman.exe # 刪除備份的「協助工具」(utilman.bak),不刪也沒關係,可不做! takeown /f utilman.bak icacls utilman.bak /grant administrators:F del utilman.bak # 重新開機 shutdown -r -t 1
其他說明
- 使用安全模式修改密碼的原因:如果你有使用Symantec Endpoint Protection防毒軟體的話,utilman.exe有被修改過就會被防毒軟體擋下來,因此你在登入頁面按「協助工具」就會沒反應,也就進不了「命令提示字元」了。
- 舊版作業系統(ex: Windows Server 2003),登入頁面沒有「協助工具」可用,因此要改置換「相黏鍵」功能(sethc.exe),置換sethc.exe後,在登入畫面連按Shift五次去呼叫相黏鍵功能亦可達到同樣目的
- 舊版作業系統(ex: Windows Server 2003)沒有內建WinPE,可以直接用Windows 11的安裝光碟開機,待進入安裝畫面後,按Shift+F10開啟「命令提示字元」,仍可進行置換步驟